Many
Manuals
search
Categories
Brands
Home
Intel
Processors
IQ31244
User Manual
Intel IQ31244 User Manual Page 8
Download
Share
Sharing
Add to my manuals
Print
Page
/
30
Table of contents
BOOKMARKS
Rated
.
/ 5. Based on
customer reviews
1
2
3
4
5
6
7
8
9
10
11
12
13
14
15
16
17
18
19
20
21
22
23
24
25
26
27
28
29
30
In
te
l
®
IQ31244 Customer Referen
ce Board
8
User’s Manual
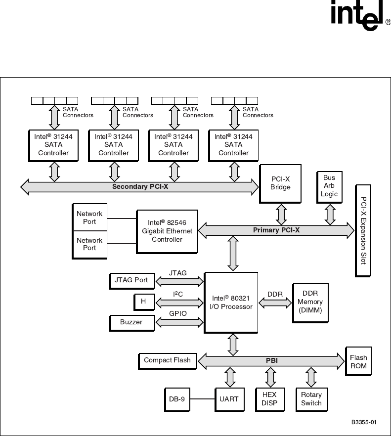
Figu
re 1.
Inte
l
®
IQ31244 Customer Referen
ce Board Block Diag
ram
1
2
3
4
5
6
7
8
9
10
11
12
13
...
29
30
IQ31244 Customer
1
Reference Board
1
2 User’s Manual
2
Contents
3
Revision History
5
6 User’s Manual
6
1.0 Introduction
7
8 User’s Manual
8
Figure 1. Intel
8
1.1 Features
9
1.2 Electrical Specifications
10
1.4 Physical Characteristics
11
1.5 Physical Configuration
12
1.6 Reference Information
13
2.0 PCI-X Interface
14
2.1 PAL Arbitration Circuit
15
80321 I/O Processor
16
3.0 Intel
16
User’s Manual 17
17
Figure 3. Intel
17
3.1 Interrupts
18
3.2 General-Purpose I/O Unit
19
C Bus Units
19
3.4 SDRAM EEPROM
20
3.5 Temperature Sensors
20
3.6 Reset Supervisor
20
3.7 DDR SDRAM
21
4.1 Intel
22
5.0 SATA Interface
23
5.1 SATA JTAG Interface
24
5.2 Intel
24
5.3 Activity LEDs
25
6.1 Flash ROM
26
6.2 CompactFlash*
26
6.3 Console Serial Port
27
6.4 Rotary Switch
27
6.5 JTAG Emulator Support
28
6.6 Hex Display
28
6.7 LEDs
28
7.0 ATX Power Connector
29
8.0 Jumpers
30
Comments to this Manuals
No comments
Publish
Related products and manuals for Processors Intel IQ31244
Processors Intel Webcam 253668-032US User Manual
(806 pages)
Processors Intel I5 User Manual
(56 pages)
Processors Intel S1155 User Manual
(124 pages)
Processors Intel i7-4770K User Manual
(120 pages)
Processors Intel E3 User Manual
(116 pages)
Processors Intel 80C186XL User Manual
(405 pages)
Processors Intel mPGA604 User Manual
(52 pages)
Processors Intel NetBurst User Manual
(17 pages)
Processors Intel ARCHITECTURE IA-32 User Manual
(636 pages)
Processors Intel Chipper 945GC User Manual
(39 pages)
Processors Intel DBPXA210 User Manual
(24 pages)
Processors Intel 8mb User Manual
(36 pages)
Processors Intel I5 User Manual
(56 pages)
Processors Intel 955X User Manual
(36 pages)
Processors Intel CM8064301559301 Datasheet
(70 pages)
Processors Intel GG8067401635553 Datasheet
(608 pages)
Processors Intel CM8064601482461 Datasheet
(4 pages)
Processors Intel CM8063601537106 Datasheet
(504 pages)
Processors Intel CM8064601618605 Datasheet
(125 pages)
Processors Intel CL8064701528402 Datasheet
(116 pages)
Print document
Print page 8
Comments to this Manuals